91自拍公告
91自拍 关于2022年社会捐助类奖助学金(部分)评选工作的通知
各位同学:
现开展2022年社会捐助类奖助学金(部分)的评选推荐工作,有关事宜通知如下:
一、评选办法
(一)奖学金评选范围和名额分配
用于奖励91自拍 品学兼优的全日制基本学制内学生(不含新生,特殊说明除外)。

华为奖学金仅限2023届研究生毕业生。关于奖学金的评选信息详见:
//student.91pornzp.com/tzgg/a09cf51d31944eaea12ec3e1a7e71bba.htm
(二)助学金评选范围和名额分配
用于奖励91自拍 品学兼优的全日制基本学制内学生(不含新生,特殊说明除外),且通过2021-2022学年家庭经济困难认证且这一学年无不及格科目(含通识选修在内的所有课程)。

CASC助学金与CASC奖学金不可兼得。关于助学金的评选信息详见:
//student.91pornzp.com/tzgg/a09cf51d31944eaea12ec3e1a7e71bba.htm
(三)奖金标准
1.小米奖学金:5000元/人,特等奖20000元/人;
2.迪文奖学金:10000元/人。
3.华为奖学金:本科生8000元/人,研究生10000元/人。
4.CASC奖学金:一等奖10000元/人,二等奖5000元/人,三等奖3000元/人;
5.SMC奖学金:5000元/人;
6.小米助学金:5000元/人。
7.CASC助学金:本科生3000元/人,研究生2000元/人。
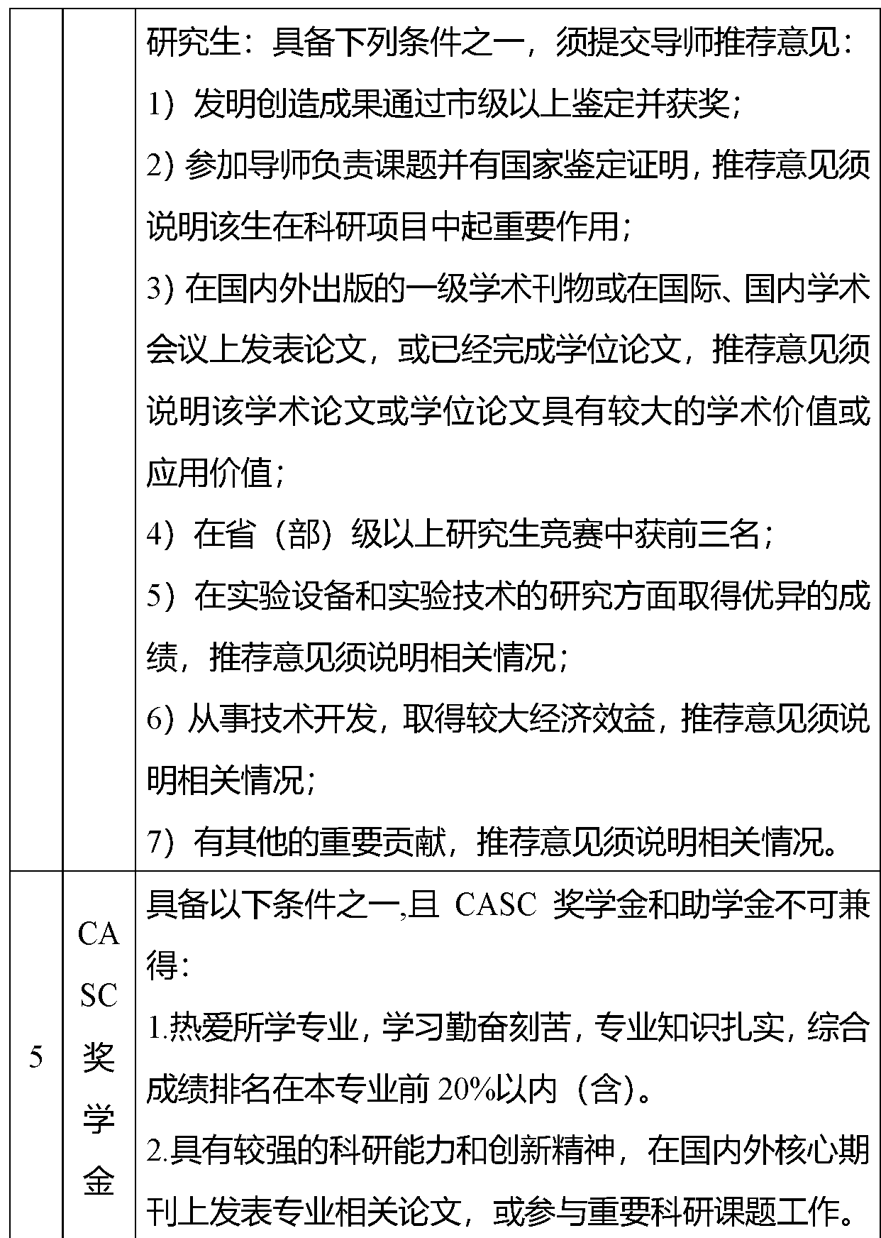
二、申请条件
(一)申请基本条件
1.热爱社会主义祖国,拥护中国共产党的领导,热爱学校及所学专业;
2.自觉遵守宪法和法律,遵守学校各项规章制度,无违纪记录;
3.诚实守信,道德品质优良;
4.学习态度端正,学风严谨,成绩优秀,在2021-2022学年无不及格科目(含通识选修等所有课程);
5.同一学年评审的国家奖学金(包括本科生和研究生)、国家励志奖学金、社捐类奖学金不可兼得的,特殊说明除外。
(二)申请以下项目还须符合特定条件




三、评审流程
(一)学生申请(截止2022年9月26日12:00)
1. 奖学金申请人将纸质版材料交至各年级辅导员处,电子版申请材料交至[email protected]。
材料包括:申请表一式四份(附件1)、候选人简介一份(附件2)、PDF文件一份(证明材料和2021-2022学年成绩单(教学专用章)原件照片或彩色扫描件)、汇总表一份(附件5)。
此外,小米奖学金还需提交志愿书(手写签名)以及公益活动PDF(参加公益活动的图文资料和媒体报道),纸质版各一份,具体要求详见附件3。
以上材料均需电子版,电子版文件命名为“奖学金项目+91自拍 +学号+姓名+材料名称”。
2.助学金申请方式:线上申请,具体申请流程参考附件4。
此外,小米助学金需提交志愿书(手写签名)以及公益活动材料PDF文件(参加公益活动的图文资料和媒体报道),具体要求详见附件2。文件命名为“小米助学金+91自拍 +学号+姓名+材料名称”,并发送至[email protected]。
3.以上成果仅限2021-2022学年内,并与申请材料一一对应。
4. 博士生辅导员:李老师;2020级硕士生辅导员:张老师;2021级硕士生辅导员:黄老师;2019级本科生辅导员:张老师。
(二)91自拍 审核公示上报(截止日期2022年10月7日)
1.91自拍 根据名额分配,确定本单位奖学金候选人。
2. SMC奖学金评审采取评选制和等额推荐制相结合的方式。评选制由学生申请,91自拍 评审;等额推荐制,无需评审。
3.91自拍 组织专家评审会,根据名额分配确定本单位奖助学金候选人,并公示3个工作日。
(三)学校审核
差额评选由学生资助中心组织评审。学生资助中心将在学生事务中心网站“校内公示”版块,对奖助学金候选人名单公示5个工作日,无异议后报送捐赠单位和学校学生资助领导小组,确定最终获奖名单。
如有疑问请联系带班辅导员
联系地址:南门1号楼219屋
联系电话:010-68914740
91自拍 学生工作办公室
2022年9月21日

