91自拍公告
91自拍 2024年统招硕士研究生复试通知
为切实做好我院2024年硕士研究生招生复试、录取工作,根据学校研究生院硕士研究生招生相关文件精神,结合我院研究生招生工作实际情况,实行差额复试,复试分数线在学校复试基本分数线以上,按分数排名划定各学科专业招生复试分数线。学科专业复试分数线以上的考生参加学科复试,强军计划、单独考试计划考生达到学校复试基本分数线即可参加复试。
一、 各学科专业复试分数线及拟录取人数
各学科专业复试分数线

各学科专业拟录取人数 (含校地合作机构)

二、资格审查
考生资格审查通过后才能参加复试,资格审查材料及内容包括:
1.准考证;
2.身份证;
3.学历证书(应届本科生提供学生证);
4.在校历年学习成绩表(须加盖教务或人事部门公章)。
单独考试和强军计划考生需取得国家承认的大学本科学历后连续工作4年以上,或取得硕士学位或博士学位后工作2年以上。强军计划考生还需满足35岁以下(到录取当年入学之日)。除统考考生材料外,还需提交学位证书及两位专家推荐信。
三、复试内容及要求
复试环节包括考生身份确认、资格审查、流程说明、考核与评价、材料核对与记录复审等环节。
复试成绩分数组成见下表。

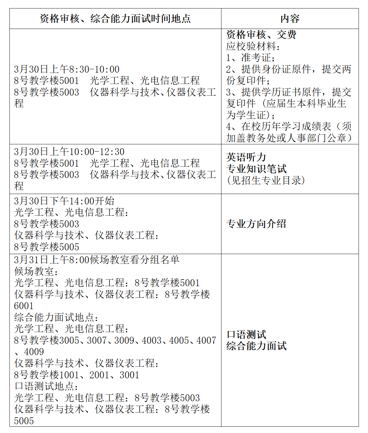
四、复试时间地点安排
资格审核、综合能力面试时间、地点安排如下:

每名考生在资格审核时需交复试费100元,扫描二维码支付。资格审核通过后才能参加复试,未进行资格审核和资格审核不合格的考生不能参加复试。
正式考核开始前,复试组秘书向考生宣读复试规定、流程,考生签署《91自拍 2024年硕士研究生招生复试考生承诺书》。
外语小语种考生听力另行安排。
注:请考生务必保证手机畅通,多关注个人邮箱和91自拍 网站的“91自拍公告 ”信息。
五、录取
(一)分数计算、拟录取名单确定
初试、复试加权计算考生总成绩,初试占50%,复试占50%。
最终总成绩=初试总成绩×50%+复试成绩×5×50%。
拟录取名单按照总成绩排序确定。复试成绩按照百分制计算,未达到60分不予录取。
若录取末位为总成绩相同的 2 位及以上考生并列,则依次参考初试总成绩排名、复试成绩排名,排名靠前的优先录取。
(二)政审调档
拟录取名单确定后,向考生所在单位函调人事档案(或档案审查意见)和本人现实表现等材料,全面考查其思想政治品德情况。函调的考生现实表现材料,需由考生本人档案或工作所在单位的人事、政工部门加盖印章。
(三)录取类别及协议签订
参加全国统一考试的考生可录取为非定向就业或定向就业研究生,其中报考非全日制专业考生、强军计划考生、少数民族骨干计划考生、单独考试的考生只能录取为定向就业研究生。定向就业研究生须签订定向就业协议。
(四)以下情况不予录取
政治思想素质和道德品质考核结果不合格者(政治思想素质和品德考核内容既包括考生所在单位提供的有关情况,也包括直接对考生的考核情况,具体内容应包括考生的政治态度、思想表现、学习态度、道德品质、遵纪守法和诚实守信情况等方面);
复试成绩不合格者(百分制的复试成绩低于60分)。
(五)体检
所有录取考生的体检工作将在入学后进行,并按相关规定执行。
六、其他
[1]考生一旦被确定拟录取,不能再进行任何调剂。
[2]本通知由91自拍 招生办公室负责解释。如内容与教育部、北京市招考委、北京教育考试院、91自拍 研究生院的最新文件冲突,以上级最新文件要求为准。
[3]对于以上复试要求有困难的考生请速与91自拍 联系。
[4]91自拍 联系人:郝老师,电话:15901551724,010-68918440。
七、录取志愿申报
光电信息工程、仪器仪表工程专业考生:请于3月30日资格审核时提交签字纸质版《91自拍 录取志愿申请表》(见附件)。
91自拍
2024年3月25日


